|
|
|
 |
中美研究型大学校长学术背景之比较 |
 |
时间:2009-8-8 16:51:41 来源:不详
|
|
|
图 1 大学校长选拔构架
图1表明,大学校长选拔的「内部机制」主要集中于大学选拔委员会(或董事会、评议会等)与本校与外校校长候选人的互动。这种互动受到大学历史、类型、层次与目标和政府及其管理体制等「外部机制」的直接影响,而这种「外部机制」又穿插了校内外各种影响因素,校长候选人的「学术背景」等个人因素就是其中一个重要「变数」。本研究即依据上述构架收集中美两国研究型大学校长的历史与个案资料,述评他们在「学术背景」方面的异同及各自的优劣。
二 美国研究型大学校长的学术背景
按照前述概念界定,本部分主要从教育背景与职业背景两大方面按照公立与私立两种大学类型分别描述美国研究型大学校长的学术背景。我们不妨从美国两所不同性质的著名大学──哈佛大学与麻省理工学院(MIT)开始,逐个展开我们对美国最有代表性的研究型大学校长「学术背景」的个案考察和分析。
(一)哈佛大学与麻省理工学院校(院)长的学术背景:历史考察
哈佛大学是美国最著名的私立综合性大学,而MIT则是美国最著名的理工科大学。表1显示了20世纪以来哈佛大学校长的学术背景情况。
表1 20世纪以来哈佛大学校长的学术背景
 资料来源:依据 http://www.president.harvard.edu/history/整理。表中画线部分表示与所在大学相同的教育或职业背景。Provost本为牛津、康桥等大学的某些学院的院长或者美国某些大学的教务长,在本文中一律译为「教务长」。美国的Provost与中国的教务长职责并不完全相同。美国的教务长涉及到分管学术与财政事务。学位的翻译有时用中文有时用英文缩写是由校长背景资料的实际情况决定的,文中尽可能依据所收集资料情况加以注明,下同。
由表1可见,20世纪以来先后有7位哈佛大学校长,他们通常在35-56岁左右(M=45.43±7.41年)出任哈佛校长。哈佛校长平均任期22年(M=22±9.96年,其中Charles William Eliot 35岁当选哈佛校长,任期长达40年;任期最短的Neil L. Rudenstine校长也长达10年)。由表1可以推知,上任年龄较年轻,那么承担校长职责的时间有可能较长。2002年5月14日,现任哈佛校长Lawrence H. Summers(2002)在北京大学的讲话中提到:「我坚信,哈佛大学之所以成为世界上最优秀的大学的原因之一就是(校长长期任期制)。自从1860年代美国内战结束以来,任职的校长总共只有七位。我非常荣幸地担任内战以来的第七位校长。由颇具魄力的领导长期任职能使学校为适应变化的新时代的需要而在现有体制的基础上不断更新和改进。这是哈佛办学的悠久传统」25。杜维明(2002)进一步指出,校长任期长可以规划长远的策略。这种传统不仅反映在学校的教学内容,而且更重要的是对教育风格时时起到的潜移默化的作用26。
近期7位哈佛校长「教育背景」的共同特点是:至少有一个哈佛大学的学位。7位校长中有4位获得2个哈佛学位(Nathan Marsh Pusey有3个哈佛学位),4位有哈佛的本科学位,5位有哈佛的博士学位。换言之,哈佛「血统」的纯正几乎是担任哈佛校长的一个「必要条件」。如果没有得到哈佛的本科学位,至少也要「补上」一个哈佛的硕士或者博士学位,且哈佛校长的其他学位也出自一流大学。
在「职业背景」中,在20世纪90年代前中期哈佛有5位校长来自学术界(占7位哈佛校长的71%),且其中4位来自哈佛自己的教授或学院院长。90年代以后的2位校长则来自校外的基金会或者政府部门(占7位哈佛校长的29%),提示哈佛大学校长来源的新趋势。在专业特长方面,除了50年代前期有2位哈佛校长为化学家之外,其他5位校长均来自政治、历史、文学、法学、经济学等文科专业,表明哈佛校长以文科学者为主流来源。
尽管这些校长中没有一位出身教育学科,但是Derek Curtis Bok写了5本高等教育论著:《超越象牙塔》(Beyond the Ivony Tower,1982)、《高等教育》(Higher Education,1986)、《大学与美国未来》(Universities and the Future of American,1990)、《巨流之形》(The Shape of the River,1998)、《市场中的大学》(University in the Marketplace,2003)。Lawrence H. Summers则在担任哈佛校长之前,除了担任MIT及哈佛大学的教师(1987年命名为Nathaniel Ropes政治经济学教授),随后自1991年开始进入华盛顿,在过去10年主要服务于一系列的公共政策部门,尤其是1999年成为美国财政部长而引人注目。可以说,无论哈佛校长来自校外,还是校内,学术工作都是必不可少的前提。有趣的是,尽管哈佛校长绝对是个繁忙的角色,但表1显示20世纪的哈佛校长均享85岁以上的高寿。
麻省理工学院(MIT)是一所与哈佛大学学科构成完全不同的著名理工科大学。表2列出了20世纪该校主要校长的学术背景(限于资料收集困难,这里实际上仅列出1923年以来该校校长的学术背景情况)。
表2 麻省理工学院(MIT)院(校)长的学术背景
 资料来源:依据 http://web.mit.edu.newsoffice/nr/2003/cmw.html整理。
作为美国最著名的理工科大学,麻省理工学院(MIT)的大学校长具有与哈佛大学不同的特点。由表2可见,1923年至今MIT先后有8位校长,他们平均上任年龄50.5岁,平均任期9.57年(现任校长除外)。这比哈佛大学校长的平均上任年龄年长5.07岁,而平均任期则短了12.43年,显示两校校长的任期长短存在巨大的差异。这很可能与两校校长的选拔与任期传统有关。
近期8位MIT校长「教育背景」的共同特点有两点:几乎所有的校长都出身理科,且多具有名牌大学理学博士或哲学博士(占62.5%),但只有37.5%的MIT校长拥有MIT学位,且有同样比例的MIT校长的本科学位并非出自名校。前者与哈佛大学近50年的校长全部为文科出身很不相同,后者与哈佛校长大多具有至少一个哈佛学位也很不一致。
虽然MIT校长也基本出身名校,但显然不如哈佛大学出身一流大学的比例高。似乎预示MIT在美国大学中的地位与哈佛大学并不处于同一层次:哈佛大学具有很多的贵族「保守气质」,而MIT则多一些平民「开放色彩」。或许这与学科构成有关:「文理主导型」的哈佛大学学科领域宽广,其校长在学生时期可以选择哈佛的学科相应地可以更加多样化;对「理工主导型」的MIT而言,其学科范围相对比较窄小,所以无论其校长在学生时期选择MIT,还是MIT选择学生,都使得相互的选择范围不如哈佛来的宽广。当然,更主要的原因或许还是来自体制与观念等因素。
在「职业背景」中, 有62.5%的MIT校长任职前曾经工作于MIT,这与哈佛71%的校长来自本校旗鼓相当。MIT虽然有37.5%的校长来自其他单位,但他们是在其他高校任职。与哈佛大学不同,没有发现MIT校长来自校外的基金会或者政府部门。在专业特长方面,毫无疑问,MIT校长几乎清一色来自理科学者。
(二)当前美国其他私立研究型大学校长的学术背景
除了哈佛大学与MIT,包括常青藤联盟在内的其他私立研究型大学校长的「学术背景」又如何呢?表3显示了当前美国12所著名的私立研究型大学校长的相关情况。
表3 美国12所私立研究型大学校长的学术背景
 从表3可以看出,12美国私立研究型大学的「教育背景」中,除了杜克大学校长的「教育背景」资料不详外,至少有9所以上的大学校长具有博士学位(哥伦比亚大学与康乃尔大学校长资料未明确显示其校长是否具有博士学位)。与哈佛大学校长必须至少有一个哈佛大学的学位不同,这里的12所美国私立研究型大学(杜克大学除外)中,只有4位大学校长具有所在学校的学位,提示美国多数私立研究型大学选拔校长在「教育背景」考虑方面「本校色彩」已经趋于平淡。在就读学校的「名气」上,12所美国私立研究型大学的校长几乎都有名校背景,但也有部分校长曾经就读名不见经传的大学。
在「职业背景」方面,12所美国私立研究型大学校长中,有5位校长具有任职大学的学校经历。如果把「教育背景」与「职业背景」进行交叉分析,则显示除杜克大学的其他11所大学中有占2/3的8位校长具有「本校色彩」。由此可见,是否具有任职学校的「教育背景」或「职业背景」仍然是能否任职的一个重要考量。道理很简单,具有任职学校的「教育背景」或「职业背景」这样一种经历有利于校长与任职学校的相互了解与感情沟通。但1/3的校长没有所任职大学的任何背景,则表明大学在选拔校长时「英雄不问出处」,唯才是举选拔人才的主流趋势。无疑,这两个方面并非矛盾而是相互补充。
要对一位现代大学校长的「学术背景」进行准确归类是有些困难的,因为文理兼通几乎是担任校长的前提,虽然校长有自己的学术或职业专长。如果一定要进行「学术背景」的分类考察,或许更好的的做法是「学术倾向」,即主要从事业务是偏向「文科」或者「理科」。由此观照当今美国大学校长,那么从表2与表3可以看出,理工主导的大学自然是选择「理科」人才担任校长(如MIT或Caltech)。没有明确的学科主导方向的私立综合性大学中,前10所大学中(杜克大学因资料不全除外),至少有7所大学由「文科」出身者担任校长。由于美国主要研究型大学多数是综合性大学,显示美国私立研究型大学校级行政人员由文科人才主导的基本态势。
(三)伯克利加大校长的学术背景:历史考察
由于包括中国大学在内的大学以公立大学为主导27,因此本研究除了考察美国私立研究型大学校长的「学术背景」外,也注重考察美国公立研究型大学校长的相关情况。为了与最著名的私立大学──哈佛大学相对照,这里选择在美国排名第一的公立大学──伯克利加大的校长作为历史考察的案例。该校校长的学术背景情况如下(见表4):
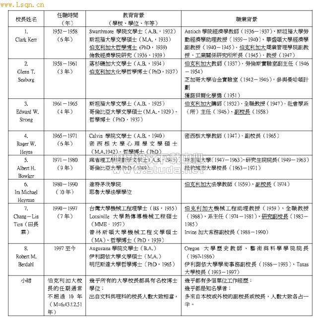
表4 伯克利加大校长的学术背景
 由表4可以看出,近50年来伯克利加州大学先后有8位校长,其任期通常不超过10年(M=6.43±2.51年)。在「教育背景」方面,几乎所有的大学校长都具有名校博士学位,且该校出自文科与理上一页 [1] [2] [3] [4] [5] 下一页
|
|
| |
|