|
|
|
 |
中美研究型大学校长学术背景之比较 |
 |
时间:2009-8-8 16:51:41 来源:不详
|
|
|
科的校长人数大致相当。但是毕业于伯克利加大的校长只有2位,另有3位校长则具有伯克利加大工作背景,综合后共有5位校长具有「本校色彩」(8位校长中占62.5%)。
如果把美国最著名的公立大学与最著名的私立大学两相比较可以看出,对伯克利加大来说,其校长的「伯克利血统」已经相当平淡。这与哈佛大学选拔校长时坚持「哈佛血统」完全不同,显示出两校的思想分野:前者更加具有包容性与开放性,而后者则具有更多的排他性与封闭性。由于美国最著名的大学往往是私立大学,作为私立大学的排头兵,哈佛大学具有明显的排他性是不难理解的。但是,这种排他性利弊如何却是不容易回答的问题。有朝一日,假如美国大学已经不再居于世界最前列,哈佛大学的校长选拔仍然坚持其「哈佛血统」吗?
(四)当前美国其他公立研究型大学校长的学术背景
除了最著名的公立大学之外,不妨进一步了解其他著名公立大学校长的学术背景。表5显示了当前美国其他8所最著名的公立研究型大学校长的学术背景情况。
表5 当前美国其他8所公立研究型大学校长的学术背景
 由表5可以看出,除伯克利加大之外,其他8所美国公立研究型大学校长的「教育背景」方面,如前一样,所有公立研究型大学校长都有名校高级学位。但是,似乎与美国私立名校校长多出身于文科不同,这里8位校长中,只有3位校长出身文科,其他5位校长则出身于理科,加上它们的主要「职业背景」,那么也只有一半(4位)的校长主营文科。再者,无论私立研究型大学还是公立研究型大学,除了早期大学少数例外(如哈佛大学),绝大多数校长都有其他学校的求学经历或职业经历。在一所大学从本科到博士,又留校工作升为大学校长几乎是不可能的。这与中国主要大学偏爱「留校」的传统完全不同28,其原因固然在于美国大学校长选拔机制与中国差异甚大,还在于美国大学学生就业政策与中国完全不同——即便最好的学生通常也不能直接留校任教,而必须离开熟悉的母校到外面打拼,在证明自己具有足够的才干以后才由母校返聘回校任职。毫无疑问,跨校求学与工作的背景有利于吸收各单位经验之长,综合形成新的特色与优势。
三 中国研究型大学校长学术背景
正如20世纪中国经历的曲折历程一样,中国大学发展也经历了一个极为曲折的发展历程。按照历史分期,中国大学(这里指中国大陆内地大学,下同)大致可以分为两个时期:前期以中华民国主管的大学为代表,后期以中华人民共和国成立后的大学为代表。鉴于中国及其大学发展历史的曲折与复杂,本研究在案例方面,仅对1952年院系调整后的北京大学与清华大学校长的学术背景进行历史考察;对当前大学校长的考察,也不完全依据常见的大学排行榜,而是根据中国大学的实际把主要的研究型大学大致分为「文理主导型」与「理工主导型」两大类,选择这两类大学的主要代表,对其现任校长的学术背景进行分析。
(一)北京大学与清华大学校长的学术背景:历史考察
作为「211工程」与「985工程」重点建设的大学,北京大学与清华大学在我国大学系统中占有特殊的地位,其校长的选拔同样引人注目。表6、表7分别显示了半个多世纪以来两校校长的学术背景情况。
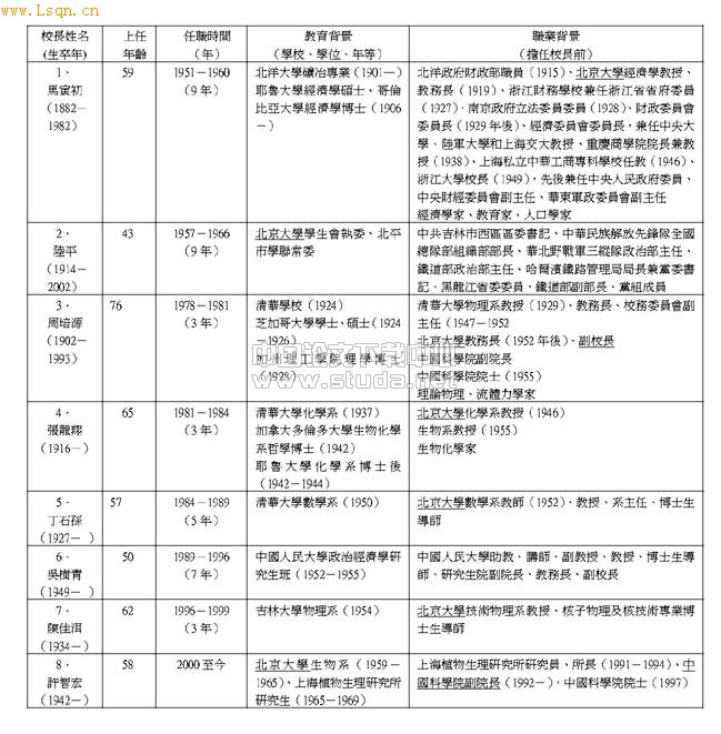
表6 北京大学校长的学术背景(1952年至今)
 表7 清华大学校长的学术背景(1952年至今)
 如果对近50年来的中国大学发展进行分期,那么大致可以分为三个时期:院系调整后的「破旧立新期」(1952-1965)、文革十年的「基本中断期」(1966-1976)、改革开放以后的「重建新建期」(1977-2004)。与此相一致,「破旧立新期」的大学校长多来自著名学者或革命家,他们德高望重,一言九鼎,成为大学此期的开山鼻祖。文革十年的「基本中断期」社会混乱,多数校长靠边站,因而此时不少大学的校长史出现「断层」。到了改革开放后的「重建新建期」,少部分老领导重新「出山」,拔乱反正,使得多数大学逐步进入教学科研正常发展的历史时期,因此,此时能否成为知名学者是成为校长的重要前提。
由表6、表7可以看出,北大与清华文革前「破旧立新期」的校长任期相对较长,14年间只有1至2位校长。到了文革「基本中断期」,校长史出现空白「断层」。多数校长「诞生」于改革开放以后26年的「重建新建期」,期间北大出了6位校长,清华出了5位校长。除了极个别校长外,无论清华还是北大校长大多在57岁(北大:M=58.75±9.82;清华:M=56.17±9.56)左右才能成为大学校长。他们的任期平均为7年(北大:M=5.57±2.76;清华:M=7.8±3.83。现任校长未计算在内)。
在大学校长的「教育背景」方面,很有意思的是:北大校长大多非北大「出身」──8名校长中只有2名(占1/4)毕业于北大,且一半的北大校长为清华校友──马寅初赴美留学后期为清华津贴生。而清华大学几乎完全相反,6名校长中只有2名(占1/3)非清华「子弟兵」(其中没有一位为北大毕业生),似乎显示北大具有更大的包容性,而清华具有更多的排他性,后者或许与其「留美预备学校」的历史传统有关。如果把校长的「职业背景」加以综合,则无论北大还是清华,其校长基本来自本单位自身:北大88%的校长来自北大,而清华则有86%的校长出自清华。如果剔除政治上的安排,两校校长来自自身学校的比例有可能更高。表明中国最知名大学校长的选拔主要来自内部提升而非外部选聘的主流倾向。这种「内部晋升模式」与美国主要大学的「公开选聘模式」从程式与效果方面均将存在差异。
在「学科偏向」上,作为多科性工业大学的「排头兵」,清华大学校长偏向「大理科」并不令人惊讶,但是作为思想革命「领头羊」的北大,8名校长中除了1名「学科偏向」不详外,也只有2名偏向「文科」,其他都是理科偏向。这正是杜维明所指出的事实:中国的大学校长基本上是理工科出身。 在「学位层次」方面,由于众所周知的原因,即便作为中国最高学府的北大与清华,获得博士学位的校长比例也不高:北大8位校长中只有3位具有博士学位,且这3位校长的博士学位均是解放前获得的美国博士学位。与北大类似,清华大学7位校长中也只有3位获得博士学位。与北大校长的学位一样,这些学位均来自发达国家。不同的是,清华校长的学位均是解放后留学国外获得的,且早已摆脱「留美预备学校」的影响──没有一个美国博士。两所最著名的中国大学校长的学位数量、层次与来源表明,中国国家政治经济的非正常发展已经在其校长的教育背景上也留下了明显的历史烙印,不能不令世人深思。
在「职业经历」方面,「破旧立新期」的大学校长多来自著名学者或革命家,所以此期校长的「职业经历」无疑是丰富多彩的。但是到了改革开放以后的「重建新建期」,或许与中国大学校长主要来自系统内部晋升有关,北大与清华校长的职业经历普遍变得单一化──他们的主要工作单位通常不超过2个。无疑,同一单位内部晋升的校长熟悉校情校史,有利于保存传统,及时开展工作,但是仅在内部晋升也有可能妨碍他们吸取其他部门或不同性质单位的优秀经验,从而导致办学思想与办学行为的相对保守与封闭。
(二)当前中国公立研究型大学校长的学术背景
1 理工主导型大学
北大与清华是中国的两大著名学府,它们目前的地位决定了其他学校所具有的不可比性。因此,下文转而论述当前中国公立研究型大学校长的学术背景。由于「985工程」选择的9所高校中,有6所大学原属于「理工主导型」,因此,这里进一步考察剩余的5所「理工主导型」的学术背景。表8显示了这5所当前中国主要的理工主导型大学校长的学术背景。
表8 中国5所研究型大学校长的学术背景:理工主导型
 由表8 可以看出,中国7所「理工主导型」研究型大学校长在52岁(M=52.2±5.40)左右升为大学,这比同为「理工主导型」的清华大学的校长平均上任年龄56.17岁小了近4岁。
在「教育背景」方面,这5所「理工主导型」大学的校长基本上全部毕业并工作于母校(个别校长就读于两所学校),表明他们均是当年的留校学生。这与前述北大清华校长来源一样:校长基本来自本单位自身。在「学科偏向」上,5所「理工主导型」大学的校长与清华校长的「学科偏向」完全一样,即全部是理工科出身。这一点倒是很好理解,学校的学科构成必然如此。在「学位层次」方面,5所「理工主导型」大学的校长中仅有1位具有博士学位,再次表明中国社会历史上的非正常发展在教育行政与管理领域引发的不良后果(博士学位当然不是校长才能的重要象征,但它是一个必要台阶或者说基准)。
至于「职业背景」,5所「理工主导型」大学的校长完全出自母校,他们的职业经历相当单一,其利弊本文前面已有分析,这里不赘述。
2 文理主导型大学
「理工主导型」大学的校长出自理工科很好理解,那么,「文理主导型」大学的校长的学术背景又如何呢?表9显示了中国7所研究型大学校长的学术背景。
表9 中国7所研究型大学校长的学术背景:文理主导型
 表9结果表明,中国7所「文理主导型」研究型大学校长在55岁(M=54.57±3.55)左右登上校长宝座,这比北大校长平均上任年龄58.75岁小了4.18岁。
在「教育背景」方面,这7所「文理主导型」大学的校长有5位校长毕业并工作于母校,表明他们均是当年的留校学生(其余2位校长中也有1位毕业并工作于母校,后调任他校校长。只有1位校长主要来自行政部门)。这与前述北大清华校长来源一样:校长基本来自本单位自身。
在「学科偏向」上,7所「文理主导型」大学的校长与北大校长的「学科偏向」完全一样,即基本上是理工科出身:7位校长中仅有1人(14%)来自热门的文科──经济学,其余校长均来自理工科。
值得注意的是,具有理工科背景的校长的「学科偏向」似乎还可以进一步分解:没有进行强强联合的「文理主导型」大学(如南大、南开)的校长的学科偏向更多倾向传统强势的基础学科(狭义的理科),而合并了工科强校的高校(如武大、吉大)的校长的学科偏向似乎发生了一些微妙的变化──工科出身的校长挤入了「狭义」的「文理主导型」高校。这显示中国大学「内部晋升模式」的校长选拔有可能受到学校强势学科(如学科内是否具有院士称号者)的影响,提示院校内部可能既存在「学术权力」的竞争,也存在「行政权力」的竞争,且两种竞争交互为用。在「学位层次」方面,7所「文理主导型」大学的校长中仅有1位具有博士学位,同样体现了中国社会的非正常发展在教育行政与管理领域引发的不良后果。
四 综合比较及其分析
上一页 [1] [2] [3] [4] [5] 下一页
|
|
| |
|